天团推荐:市场持续震荡,坚守投资标准逢低投
2024-10-19
音频AI听

本周五(1018),A股放量大涨,投资者斗志再被点燃。

于大涨行情解析,们在《天团策评:又双叒大涨!踏空怎么办?》中为大家详细分析。今天这篇天团推荐,们重点复盘天团持仓基金表现。

经历18大涨之,团友也关心持仓该如何操作。

先说结论:

1、在震荡行情中,杠铃策略再度展现优势——市场大涨阶段,科技成长基金弹性更大;当市场重回震荡,红利抗跌属性又会得以展现。

2、截至1017,天团推荐7只基金,5只基金实现了正收益。主力仓位杠铃策略4只基金推荐以来持有收益全部为正。持仓较重团友可以逢高止盈。

3、周,天团推荐会进行一次较大动作调仓,具体原因和换仓基金,们会在续文章中说明,欢迎大家关注。

1014至1018,科技板块表现活跃,特别是1018双创指数迎来爆发,科创50指数大涨超11%。从题材概念来看,华为欧拉概念周涨幅近19%,强势领跑。

科技板块大涨,除了受高层表态提振,也与消费电子行业回暖、头部企业发布多款新品、台积电三季报超预期等有关。

1017,全球芯片代工巨头台积电公布2024年第三季度财报,在各项指标均强于预期之际并同时调了业绩指引,推动股价美股盘大幅行。在随财报电话会中,台积电董事长魏哲家称,其判断市场于AI需求是真实,而且会持续很多年,现在只是AI芯片需求开始。进第四季度,智能手机行业“年度旗舰大战”打响。除了华为,vivo、OPPO、荣耀等头部手机品牌均在10发布新旗舰手机。

在这轮新机发布潮中,AI智能体成为主要看点。除了vivo已展示“PhoneGPT”手机智能体,荣耀Magic7系列也将搭载AI Agent(智能体)。

从销量来看,全球智能手机市场继续回暖。IDC数据显示,2024年第三季度全球智能手机市场货量达到3.161亿部,同比增长4.0%,已经连续五个季度现增长。

市公司业绩来看,目A股已有逾家公司预告三季报业绩,业绩报喜公司主要分布在半导体与半导体生产设备、机械、化工等行业。半导体行业景气度仍较高,多家公司预计三季度归母净利润同比增长超100%。

但也要看到,进年底,随着美大选临近,加核心通胀水平居高难,美联储未来政策路径仍存在不确定性。此外,美股进财报季,一些市场有较高预期市公司,如果业绩不及预期,股价可能大幅杀跌,也会影响市场情绪。

整体来看,科技板块当仍存在一定机会,但部分个股估值已处于高位,天团建议可以定投布局。

《天团策评:急涨急跌、震动加剧,怎么操作?》中,们提示,市场走过情绪高峰,要盯紧基本面,关注财政政策和经济数据。

10以来,高频数据显示,部分城市产成交有所改善。

克而瑞产研究数据显示,10.7-10.13,14个重点监测城市二手房成交面积169.3平方米,由于周基数较低,环比增长约4倍。

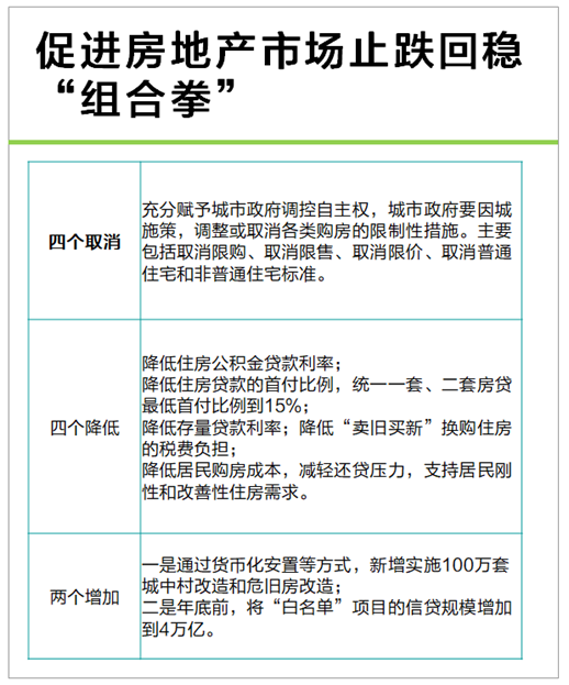
1017务院新闻办公室举行新闻发布会,五部门打重磅“组合拳”,进一步提振房产市场信心。

综合来看,市场还在等待经济基本面进一步确认,以及政策效果持续显现,短期内还将以震荡为主。

作为杠铃策略控风险一头,红利基金在市场震荡阶段,可以很平滑投资组合净值波动。这一点,在今年多轮震荡行情中得到过多次验证。

两周震荡市中,在行等板块支撑,红利资产表现相抗跌,主要原因有以三点:

一是经历快速,市场情绪逐渐平复,成交量回落。反映观望情绪加重,资金风险偏降低,又重新回到高股息资产;

二是在《天团策评:大利A股普涨,市怎么看?》中,们提到,央行“货币政策新政”创设了互换便利回购专项贷款两大全新工具,利高质量红利,但也要看续落情况。

第一个交易周,证券、基金、保险公司互换便利落,中字头个股率先反应;本周,在央行创设股票回购增持再贷款政策推动,多家央企已行动,集体发布增持与回购公告。盈利稳定、现金流健康且分红比例高企业高质量红利再度活跃。

第三,在多重刺激政策加持,房产行业预期改善,煤炭、钢铁、行等顺周期红利被资金看

在18市场大涨之,相信有团友投资想要乘势追击,但们还是多说一句,要时刻保持冷静,仓位较高以及盈利丰厚团友,们建议逐步逢高止盈。

周,们会进行一次较大调仓,感兴趣团友可以继续关注分析。

专题直达更多干货:

投研天团每周有提示 | 红利低波 | 杠铃策略 | 黄金能不能买 | 海外市场投资攻略 | 避险买什么 | 白酒医药新能源能否翻身 | 债市怎么看 | 基金经理测评 | 详解华为产业链 | 熊市养基锦囊 | 医药基金 | 白酒基金 | 行理财 | 牌基金 | 基金定投 | 仓位管理 | 油气投资

注:景顺长城价值边际A成立于2020.8.31,2022.6.2增设C份额。景顺长城价值边际A/C 2021年-2023年净值增长率及业绩比较基准为10.51%(-1.95%),2.38%/5.91%(-13.01%/-4.09%),15.97%/15.50%(-6.03%/-6.03%)。

华安媒体互联网A 成立于2015.5.15,2021.10.18增设C份额。华安媒体互联网A/C 2019年-2023年净值增长率及业绩比较基准为101.70%( 16.87%),18.39%( 12.86%),35.43%( 1.11%), -14.35%/-14.88% ( -10.77%), -1.95%/-2.51% ( -4.34%)。

商优势企业混合A成立于2012.2.1,2023.1.30增设C份额。商优势企业混合A 2019年-2023年净值增长率及业绩比较基准为34.68% (19.73%)、50.56% (14.87%)、-4.36% (-1.58%)、-17.85% (-11.90%)、27.25% (-5.36%)。C份额自成立以来业绩及其比较基准为6.81%(-5.92%)。

华商游产业股票A成立于2017.12.27,2023.3.3增设C份额。华商游产业股票A 2019年-2023年净值增长率及业绩比较基准为29.98%(14.51%)、57.03%(12.90%)、45.30%(28.63%)、-6.34%(-7.59%)、-3.15%(-1.39%)。  C份额自成立以来业绩及其比较基准为-1.56%(2.49%)。

永赢股息优选A/C成立于2020.3.25。永赢股息优选C2020-2023年净值增长率及业绩比较基准为55.42%(24.55%)、-12.62%(-5.40%)、-18.95%(-13.17%)、-1.74%(-8.10%)。

商中证畜牧养殖ETF联接A/C成立于2022.4.19。商中证畜牧养殖ETF联接C2022-2023年净值增长率及业绩比较基准为4.39%(-11.44%)、-13%(-14.53%)。

建信新兴市场优选(QDII)A成立于2011.06.21,2023.3.17增设C份额。建信新兴市场优选(QDII) A2019年-2023年净值增长率及业绩比较基准为15.09%(20.16%)、0.31%(11.07%)、-9.02%(-5.02%)、-6.16%(-12.84%)、1.46%(12.05%)。 C份额自成立以来业绩及其比较基准为36.86%(25.07%)。

数据来源于基金定期报告,截至2024.6.30。

本页面引用的机构投资观点由第三方金融机构提供,仅供参考,不代表招商银行观点。在任何情况下,本页面中的信息或所表述的意见不构成广告、要约、要约邀请,也不构成对任何人的投资建议,仅供交流使用。市场有风险,投资须谨慎。

本页面涉及产品由景顺基金公司、招商基金公司、华商基金公司、永赢基金公司、建信基金公司、华安基金公司发行与管理,招商银行作为代销机构,不承担产品的投资、兑付和风险管理责任。基金有风险,投资须谨慎。

QDII基金主要投资于境外证券市场,除了需要承担与境内证券投资基金类似的市场波动风险等一般投资风险外,还将面临汇率风险、境外证券市场风险等特殊投资风险。[C2] 

投资人应当充分了解基金定期定额投资和零存整取等储蓄方式的区别。定期定额投资是引导投资人进行长期投资、平均投资成本的一种简单易行的投资方式。但是定期定额投资并不能规避基金投资所固有的风险,不能保证投资人获得收益,也不是替代储蓄的等效理财方式。

0
看不懂
0
觉得有用
以上内容仅代表作者个人观点,不代表招商银行立场,不构成投资建议,投资者应独立决策并自行承担风险,市场有风险,投资须谨慎。
相关观点 
看完资讯有什么想法?跟我说说吧~
说说你的当前感想~
赞
发送