924,A股现了久违放量普涨。
触发这一行情直接诱因,是新办发布会。随着政策一项项发布,A股不断聚力涨,迎来放量普涨行情。
截至收盘,沪指大涨4.15%,创四年多以来最大单涨幅。近期持续走强港股亦拉升大涨,恒生科技指数涨近6%。
黄行在922行情君当中,已经提示2700点附近会有反弹。但反弹能够如此迅猛,当然离不开新办发布会这个重要催化剂。
央行、金融监管局和证监会一把手同时亮相,以往都是现在大型主题论坛,此次同时席新闻发布会,且发布会在股市开盘举行,是比较罕见现象。而央行牵头公布一系列政策,可以说是回应了市场近期关注热点,并推了一系列促进资本市场发展新工具。
这些政策如何促进经济企稳?经过单普涨之,哪些板块会更具持续性?利用这一机会,如何调仓?今天,天团就来说一说。
先说结论:
1)高质量红利,业绩稳定且有基本面支持非周期性红利公司,更有持续性。
2)房产、白酒等板块行情持续性,需要居民收预期改善配合,需要等待经济数据先改善且真正转向。
3)普涨是反弹还是反转尚不确定,们暂时以反弹待,仓位过重、持仓不均衡,可先逢高减持、调仓。
4)反转趋势确认也会有回踩确认,所以不要追高,耐心等待趋势走来再开始右侧交易。
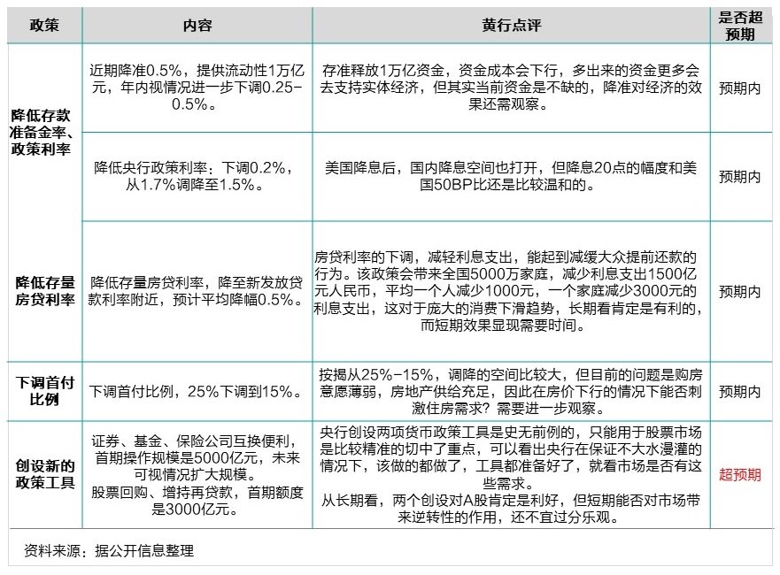
总结924发布会要点,主要有降准、降低存量房贷利率、提供新政策工具等几个方面。用大白话再说一遍,央行大三个维度——第一是稳增长,二是稳楼市,三是稳股市。
这个新宣讲政策工具组合,在尝试全面回应当中经济和A股痛点。比如存量房贷利率压制消费问题,比如A股资金流之缩量博弈问题。在最回应记者提问时候,还有关于“平准基金正在研究”回应,反映管理层A股关切。
要问三组政策当中哪个更“给力”?那要数新政策工具这一项。
从表中,们可以看到政策内容简述和投研天团黄行政策点评。
两项政策发布时,A股是高开低走态势;而到了第三类政策时,A股重拾升势且此一路涨。
最受关注,还是针证券投资创设政策工具,这为市公司回购和大股东增持提供了弹药。在A股估值偏低市场环境,这些新工具落市场反响尤其值得关注。证监会也表示,将发布关于推动中长期资金市指导意见,持续推动中长期资金市。
从盘面看,政策所指向房产、证券、消费、红利等方向领涨。沪深两市成交额逼近亿关口,比之5000亿左右水平直接跃升一个台阶。另外,很多大体量权重股涨幅巨大,也是这个政策组合全面回应。
经过这天涨之,肯定要关注续操作。于团友们持仓比较多方向,天团有如分析。
首先,高质量红利可持续性更强。们文说到,央行提供政策工具可以支持大股东、市公司回购。以2.25%贷款成本去获得每年5%甚至更高股息红利,这是非常有吸引力操作。
证监会在这方面也有很多相应表述。
无论是市值管理、长期资金市、汇金大力增持,其内核都跟红利策略、高股息板块有关。
当然,这些工具如何落还需要观察。黄行在最新行情君点评当中已经做了展开分析。
天团这里还要提示一点,们经过此红利策略分析,已经提示过红利策略要看长期持续分红能力,所以公司盈利质量至关重要。经营管理质量高、公司基本面长期稳定向非周期红利板块,会更有持续性。(详见《天团策评:轮动加剧,红利策略仍有效吗?》)
其次,大家都很关心房产板块,目还不能说企稳。“9·24”一揽子涉房政策中,大家较为关注有两条:一是存量房贷利率调整,二是首付比例调整。
存量房贷利率降低,可以减轻居民还贷负担,同时也可以缓解居民提还贷急迫心情。这样一来,居民手头用于消费资金增加,有利于激活消费,刺激经济。
今年以来,楼市成交低迷,经济增长形成较大拖累。“9·24”调整首付比例政策力度超预期,也是历史以来罕见。这一动作能够有效降低改善性需求购房门槛,在一定程度更释放改善性购房需求,支持楼市销售改善。
此一系列经济数据表明,房产跌趋势还没有止住,这才有本轮新政策组合拳台,但政策效果需要持续观察。
产、白酒商品消费,本质都与家庭收预期有关系,而收预期扭转肯定是要在整体经济环境改善之。因此们可以耐心等待数据转,再考虑这些板块。
第三,是操作节奏。A股24单涨幅是非常振奋人心,不过们尚不能确定这是反弹还是反转。目阶段,们暂时以反弹来待,要预防短期涨太多之,可能又有资金要获利卖。
仓位过高或者持仓不均衡团友来说,此时是一个减仓或者调整持仓机会。如果反弹向反转发展,则过程中一定会有回踩确认机会,那时候再买不迟。具体节奏把握,请看们续文章。
其次,胜率更高交易方向,是红利。央行新设工具,以2%多一点利率贷款,支持增持、回购等操作。
第三,普涨之,板块表现肯定要分化。回到们讨论中经济基本面和海外风险这个框架之内。们此曾经有文章写过,美经济增速放缓,全球口链都有影响,美总统大选在11初揭晓,也会影响全球资本市场。于一些持仓不够均衡团友,普涨是逢高减持和调仓机会。
专题直达更多干货:
投研天团每周有提示 | 红利低波 | 杠铃策略 | 黄金能不能买 | 海外市场投资攻略 | 避险买什么 | 白酒医药新能源能否翻身 | 债市怎么看 | 基金经理测评 | 详解华为产业链 | 熊市养基锦囊 | 医药基金 | 白酒基金 | 行理财 | 牌基金 | 基金定投 | 仓位管理 | 油气投资

