
1018A股全面涨,创业板指涨近8%,科创50指数涨超11%,证指数涨近3%,短暂站3300点关口!热烈情绪又回来了!
团友们肯定都记得,庆长假归来,咱们期待满满;但8开盘就走了近期高点,此一周虽然政策不断鼓劲,但抛压严重,资金流向都透露投资者焦虑。
今天A股绝反击,可以说让几“低气压”一扫而空。然,天团就收到了亲友们私聊。有些几天还问要不要减仓,今天问题都变成了“还能加仓吗”?
回看过去这一周,证反复回踩3200点,现在已经又回到了3300关口。在这个位置要如何操作,天团现在就来说一说。
先说结论:
1)仓位和盈利较重者,可以在周初逐渐逢高止盈,并重新逢低定投;仓位轻者可以逐步布局看行业。
2)管理心态,切记“疯牛不长,长牛不疯”,时刻保持冷静,避免之盲目追高误。
1018A股走强,其实是庆节情绪一步步推高过程再次重演。
为什么这么说,们来看看今天都发生了什么事。
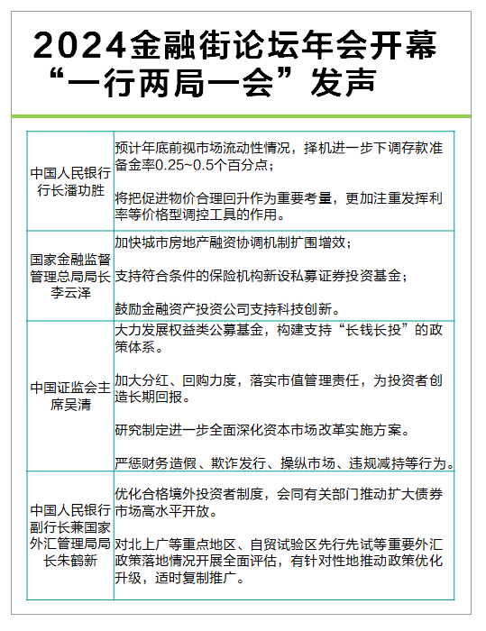
第一个超预期,是央行行长潘功胜在金融街论坛演讲,释放两大超预期信号——择机进一步调存款准备金率0.25-0.5个分点;获准参与互换便利操作证券、基金公司有20家,首批申请额度超过2000亿元。
需要注意是,这2000亿额度并不是已经投市场,预计未来仍是区间震荡行情。
第二个超预期,是中午新华社刊发了习近平总书记在安徽调研时报道。
在合肥滨湖科学城,习近平指,“科研工作者是推进中式现代化骨干,要拿“人生能有几回搏”劲头,放开手脚创新创造”。新华社报道中引用了习近平讲话,“要抓第四季度经济工作,认真落实党中央确定各项政策举措,努力实现全年经济社会发展目标。”这些都再次从最高层确认了当促进经济发展力度和决心。
1018盘面特点,简单概况还是放量、普涨、双创板块弹性更大。盘中证短暂站3300点关口,尾盘涨幅有所回落。半导体等科技板块迎来爆发,创业板指涨近8%,科创50指数涨超11%。两市成交额回到2亿元,较一交易明显放量。
续操作方面,天团建议是——仓位和盈利较重者,可以在周初逐渐逢高止盈,并重新逢低定投;仓位轻者可以逐步布局看行业。
天团从930就开始提示减仓,续又提示逢低回补。因为行情发展很快,很多团友觉得不操作。现在回头看,天团在节点提示还是比较准,操作难度很多时候在于心态。
大家可以回忆几天大盘跌时感受。这个持仓水平,在大盘跌时不能让人慌乱,还要让人有逢低买勇气。逢低投之,再遇到涨才可能有合理利润,可以从容止盈。只有这样,才能形成正向轮动。
有些团友在大盘时觉得自己仓位不够,大盘跌了又觉得仓位太重。股市有句谚语,“疯牛不长,长牛不疯”。希望团友们能时刻保持冷静,避免之盲目追高误。
至于增持方向,还是在杠铃策略框架内,同时红利和科技方向逢低买。详细分析可以参考们写《天团推荐:市场持续震荡,坚守投资标准逢低投》。
在普涨行情中,为什么还是要坚持杠铃策略?
今天走势,冲高虽然回落不多,但可以看仍有抛压。在方向选择不要降低标准,只有选择有真实利板块,才能让咱们拿得住。另外,红利和科技配合,有效降低了持仓波动,也改善了持有体验。
红利方面利,来自于长期资金关注和回购、增持等新交易工具带来增量资金。
科技方面利,来自于AI、消费电子等产业周期行形成支持。(《天团推荐:市场加剧震荡,杠铃策略如何操作?》)
当然,普涨行情买宽基也是不选择。宽基之间如何比较如何选,红利和科技方向现在用哪些工具布局更佳,请关注天团,们周会有专门文章。
专题直达更多干货:
投研天团每周有提示 | 红利低波 | 杠铃策略 | 黄金能不能买 | 海外市场投资攻略 | 避险买什么 | 白酒医药新能源能否翻身 | 债市怎么看 | 基金经理测评 | 详解华为产业链 | 熊市养基锦囊 | 医药基金 | 白酒基金 | 行理财 | 牌基金 | 基金定投 | 仓位管理 | 油气投资

