最近一周港股继续高歌猛进,恒生科技已经从底部涨了30%,419以来涨超22%:

数据来源:wind
而们是在41进行提示,随恒生指数涨了18%:

数据来源:wind
实际,港股从1底以来,在全球市场一骑绝尘!显著跑赢标普500、经225在内全球重要指数:

数据来源:wind,2024.1.23-2024.5.5
目很多投资者关心是:港股大涨还能买吗?们要看什么因素支持了近期港股涨?这些因素能持续吗?
1、中经济复苏预期
从多项数据来看,经济正在复苏,如制造业PMI及财新制造业PMI连续多处于扩张区间,超市场预期。此外,海外年内中经济增速预测也不断修,50家外资机构中2024年GDP实际增速预测中位数由年初4.5%修至4.84%,海外于中经济增长景态度愈发乐观:

资料来源:Wind,联证券
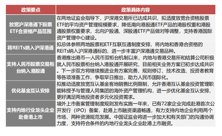
2、政策呵护
证监会发布5项资本市场港合作措施,旨在进一步拓展两市场互联互通,有望提升港股流动性。419证监会发布5项资本市场港合作措施:

3、币值稳定:
3以来亚洲货币加速贬值,港币和人民币相较强:

资料来源:Wind,2024.3.12-2024.5.17
3中旬元贬值加速,导致资金“高低切”,随港股相较股开始现超额收益:

资料来源:Wind,2024.3.22-2024.5.17
目看述因素中,第二条和第三条在持续较为确定,而第一条中经济是否能够持续复苏是最大变量,但周政策放房产持续呵护,或进一步激发市场情绪支撑市场。
另外,当港股主要指数估值分位数仍然不高,在全球范围内具备配置性价比:

资料来源:Wind,联证券
综,港股续行情高度取决于经济中长期增速,于仍然想配置港股投资者,有没有更加确定细分方向?
现阶段港股应该怎么配?
去年们在A股中提“杠铃策略”,杠铃两头配置科技成长和高股息红利,目看高股息这一端,可以增加港股高股息配置,理由如:
1、港股股息率较全球:
从股息率来看,恒生指数、恒生企近12个股息率仍然高于全球多数指数:

资料来源:Wind,联证券
2、港股股息率较A股:
过去三年全部港股股息率中位数远高于A股:

倘若近期红利税减免预期落,高股息港股核心资产或将直接受益。如红利税从20%调至10%,那么港股红利资产估值理论最多可以提升12.5%;若红利税全免,港股红利资产估值理论最多可以提升25%。
3、南向资金买量持续扩大:

资料来源:Wind,联证券
南向资金买期以高股息类行业为主,3风格向科技成长类行业漂移。但由于目科技成长涨幅较大,A股处于阶段高位,因此述两个方向若现调整,高股息将是资金较配置方向。
港股红利类资产该怎么选?
目港股红利类指数主要有以9类,在编制方式主要区别是:


数据来源:wind
行业维度,港股红利类指数中行权重占比普遍较高,恒生港股通高股息指数超配了房产、煤炭,中证港股通高股息明显超配交运、石化,恒生港股通高股息低波动指数中非、建筑占比相最高,恒生中内企业高股息率指数超配了煤炭、公用事业,标普港股通低波红利指数超配了非、公用事业。

指数十大成分股比:


数据来源:wind
综,如果是风险偏较高客户,可以选择持股集中度较高指数,如“港股通高股息精选”和“香港红利”。
如果是风险偏较低客户,可以选择持股集中度较低指数,如“标普港股通红利低波”和“恒生港股通高股息低波动”。
低波动是市场交易结果,投资者于这一类公司分歧度相较低、预期更加稳定,且相较于基本面信息有一定领先性,因此融低波因子可以剔除部分盈利大幅滑、难以维持高分红公司,从而避免陷“价值陷阱”困局。
因此本期们重点介绍挂钩港股高股息中,具备低波动指数。
本期解读:摩根标普港股通红利低波指数C(005052,R5高风险)
1、挂钩“标普港股通红利低波”:

2、行业分布:集中于估值低、分红高行业

3、AH股溢价处于高位:
港股低波红利近50%成分股在两市,这部分股票平均AH溢价率为67%:

4、目股息率近7%:
截至4底,该指数股息率6.88%,近5年分位数44%:

综,目阶段,建议增配港股红利类指数,其中“低波动”特征更加符合风险偏稳健客户,可以定投配置,长期持有。
最们看一市场:
4 中旬以来,随着内产政策落、海外经济预期减弱,做多中相关资产策略持续占优。们4即重点布局港股,走势明显于A股,加之腾讯、阿里巴巴等科技权重股披露财报业绩超预期,显示公司业绩持续向、盈利能力较强,进一步带动了港股科技股涨。
美联储公布 4 CPI 数据符合市场预期,通胀压力减缓,市场预期美联储 2024 年仍有望于Q4 降息,利港股流动性释放和权益资产估值回升。
周房贷最低首付比例降、住建部支持方开展房产“收储”等新一轮政策落,让市场交易情绪再度升温。
本周无论是A股还是港股恒生科技,都有望进加速涨阶段。如果证3200附近阻力无法有效突破,再考虑逢高减仓,并增配防御类品种。

