
【这是天团策评第32篇原创文章】
这是天团第三次谈油价。
第一次,9中旬,《要怎么投资油气?》,90+美金高位,建议团友止盈;
第二次,10中旬,《油价坐过山车,怎么买?》,油价86美金,提有顶有底,建议80以买。严格说,这次判断不是很准,当时们认为油价底部在七八十美元,但现在油价行速度有点快,略微超们预期。
近期油价大跌,坊间已现看空原油言论,所以,们有必要做第三次判断。分析来,结论依然不改:
1)供给紧张仍是原油供求大趋势。
2)70-80美元是投资原油较区间,害怕风险可考虑定投。

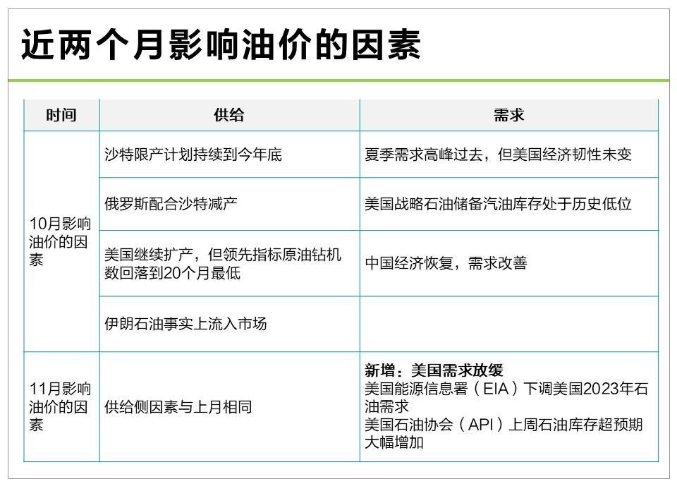
117-8,际油价连续两个交易大跌,美原油(CL0Y.NMX)累计重挫6.6%,一个最重要原因是美需求在放缓。

需求降证据是,EIA预计2023年美原油需求增速为-28桶/,此为6桶/。但们认为,即使如此,原油需求影响也有限。
首先,中需求依然在。中经济修复进行中,内行石油需求韧性较强;
其次,沙特和俄罗斯刚宣布12维持减产,巴以冲突仍可能给油价带来爆点;
再次,美原油储备大概率仍是低位,在低油价水平补库存策略不会变,补库价格限是79美元;
最,虽然美原油需求增速降,但除非其经济陷衰退,否则不足以改变石油供需紧平衡局面,而目主流机构预测,美经济很可能软着陆,经济强劲情况原油需求降幅度不会太大。
依据以4点,结论是原油价格不会大跌,目大概率已是底部区间。

天团始终觉得,原油是很投资标,因为它价格有依据。美战略石油储备(SPR)补库存,这是原油巨大潜在买盘。如果美经济,油价有支持,如果美经济差,美会择机补库,油价亦有支持。
70-80美元操作区间,参考了美能源部在不同时期SPR补库表态。

从表可以看,美补库需求正在释放中,同时,美补库价格也考虑到美内产油商成本。所以70-80美元是一个不击球区。
参考美补库操作,天团就说说咱们投资节奏。
第一,80美元以是开启定投时点。
第二,即便油价跌破70美元,大家也不必恐慌,美SPR处于历史低位不支持油价深跌,年内低点63美元是支撑位。
第三,考虑到巴以冲突各种变数,通过定投积累少量仓位可以让咱们在缘政治突发新闻面比较从容,以一个心态执行投资计划。
至于用什么工具投资油气,们还是建议关注华宝油气(162411,风险等级:R5高风险),这是一只QDII基金,重仓股均为美油气生产企业。
最照例是一张总结图:

专题直达更多干货:
红利低波 | 杠铃策略| 黄金能不能买 | 海外市场投资攻略 | 避险买什么 | 白酒医药新能源能否翻身 | 债市怎么看 | 基金经理测评 | 详解华为产业链 | 熊市养基锦囊

