
【这是天团答疑系列第25篇原创】
在一篇关于科技投资文章中,天团分析了人工智能投资是长期机会,并总结了这类投资难点和风险点。(详见:《抓住风口!AI时代如何挑选科技基金?》)
从留言看,团友天团观点也比较认可。

在天团杠铃策略中,们有两只科技成长基金,分别是华安媒体互联网混合C 和商优势企业混合C。
们今天就以这两只基金为例,手把手带大家过一遍基金筛选比较流程,教大家如何能穿透表层数据,细致深挖掘基金经理。以大家再遇到基金挑选难题,就可以自己手比较了。
图是天团总结科技基金经理考察重点,带着这个框架,们开始今天选基练习课。


文章点评、客户经理推荐、平台榜单,这些都是团友们接触新基金渠道。有了过去几年追热点买基金经验和教训,团友们现在都知道,不能只看着榜单推荐收益率就买基金,还要看夏普值、最大回撤等业绩指标,看持仓看周期表现来选基。
数据,是基金经理投资操作结果,主动型基金经理挑选,丝线归到一处,还是选人。
进商行App【基金】页面,搜索自己想了解基金,就可看到基金及基金经理基本信息。
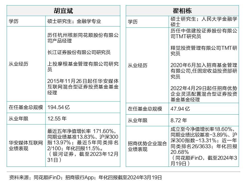
天团帮大家汇总一:

从表看,两位基金经理都有较丰富从业经历,这些经历奠定了们科技行业理解。胡宜斌在高中阶段就展现IT等科技领域浓厚兴趣,大学毕业进软件公司同花顺任职。科技软件公司运营及科技互联网发展,有着切身体会,这是一大优势。
这些能力是否体现在业绩,就要通过数据来进行比较了。将两只基金加【自选】,然在【自选】页面选择【基金比】。

初步比较可以发现,商优势企业混合C盈利抗风险能力似乎更胜一筹。
但答案并没有这么简单。
如果们关注基金公告就会发现,2024年21之,商优势企业混合属于灵活配置型基金,基金持仓中有一定比例债券资产。这样持仓结构,降低了基金波动率。
但此,这只基金权益投资范围由原来30-80%扩大至60-95%,并且还能投资港股,变成了一只偏股混合型基金。调整之基金变得更具进攻性,波动也可能随之提高。
所以,只有当两只基金方方面面都比较类似时候,才具备比较基础。

2022年底,ChatGPT横空世,创造了“AIiPhone时刻”,也引发了2023年初A股第一轮AI主题大炒作。调仓时机和速度,能反映基金经理在实战中AI新技术辨识力和敏锐度。
第一波炒作,早行动,敢仓位基金经理都有加分。
华安胡宜斌,因为2022年底也是信创企业年景,所以当AI风口来临时已有持仓,即刻车,并顺势加仓,可以说是无缝衔接。

商翟相栋看见AI机会,则是坚决换仓车。也是凭借这次换仓,创造了2023年半年涨幅58%佳绩。


高光时刻之外,基民也关心基金长期表现不,能不能一直拿。基金经理来说,这是长期业绩表现问题,基民来说,关系到养基获得感。
天团将持有体验分成四个维度来考察。
第一,当然是业绩,既然是主动基金,当然要看有没有创造超额收益。文咱们刚刚说了翟相栋基金半年58%爆发增长,这里再看看胡宜斌数据。
根据WIND基金经理偏股指数,胡宜斌所有主动权益产品业绩拟合,2018~2023年六年累计收益153.53%,同期中证800指数为-14.52%,偏股混合基金指数为27.06%,长期超额收益显著。
在2019年TMT牛市中,年内净值几乎翻倍,令人印象深刻。

第二是防波动,基金经理有什么办法?
翟相栋在AI炒作中,车早,炒作落幕时也敢于兑现筹码。胡宜斌减持动作没那么明显,更倾向于长期持有,但会通过均衡持股平衡TMT波动。
第三,看风格会不会偏移,长期风格要跟指数同步,基民要是AI,基金经理投也得是AI。

第四,愿意与基民利益绑定。
2023年中报显示,翟相栋持有商优势企业混合超过100份,基金经理把自己资金投到自己产品中,一是自己有信心,二是会更加注重回撤和客户体验。

不过,即便是自己投了,翟相栋也有失手。2023年二季度止盈AI,布局新能源光伏板块。但在当年7~8遭遇重挫,基金遭遇了回撤。

文分析各种资料,都是基于基金年报、公告和基金经理访谈等公开资料。找方法,一点点捋来,基民可以更多还原基金经理操作,更深带们投资思路。
如果想要买科技基金,天团这里有一些持仓原则请大家务必关注。
第一,科技赛道公司体量小,基金净值波动大,需要定投买。
第二,科技基金在整体基金持仓中占比不要太高,用其稳健基金持仓冲波动。
第三,如果同时买两只科技基金,最基金经理风格和持仓要互补,效果更优。例如天团在杠铃策略中配这两只基金,它们持仓重合度较低,看方向不完全一致,这基金经理投资风格也有一定差异,这样就形成了很互补。

最照例是一张总结图:

注:景顺长城价值边际A成立于2020.8.31,2022.6.2增设C份额。景顺长城价值边际A/C 2021年-2023年净值增长率及业绩比较基准为10.51%(-1.95%),2.38%/5.91%(-13.01%/-4.09%),15.97%/15.50%(-6.03%/-6.03%)。
华安媒体互联网A 成立于2015.5.15,2021.10.18增设C份额。华安媒体互联网A/C 2019年-2023年净值增长率及业绩比较基准为101.70%( 16.87%),18.39%( 12.86%),35.43%( 1.11%), -14.35%( -10.77%), -1.95%/-2.51% ( -4.34%)。
以数据来源于基金定期报告,截至2023.12.31。
专题直达更多干货:
投研天团每周有提示 | 红利低波 | 杠铃策略 | 黄金能不能买 | 海外市场投资攻略 | 避险买什么 | 白酒医药新能源能否翻身 | 债市怎么看 | 基金经理测评 | 详解华为产业链 | 熊市养基锦囊 | 医药基金 | 白酒基金 | 行理财 | 牌基金 | 基金定投 | 仓位管理 | 油气投资

