
129至13这一周,政治局会议和中央经济工作会议先召开。会议为新年经济政策定调,自然也是影响A股重要事件。
从129盘中资产暴涨,到10A股高开低走,再到11和12两天消费等板块强力反弹,最到13回调,无论是会议精神消化理解,还是全球中资产几表现盘面解读,都们续操作有非常多指导意义。
今天,天团就来说一说,在A股反复拉锯会议信息进行定价之,还有哪些政策值得进一步观察,续又将如何操作。
先说结论:
1)更加积极有为宏观政策预示续会有财政、货币、科技、消费等方方面面政策台。政策台节奏要与人大审议预算、美特朗普政府政策台等事件挂钩。政策落节奏和期政策效果需要持续观察。
2)参与博弈重要会议窗口资金应当已经减仓,资产配置股债均衡,且持有一部分资金;权益内部继续持有仓位要与政策方向符合,消费、科技等方向均衡布局,不要追高,逢低定投。

天团黄行此曾多次提示,年底重要会议召开会是A股行情观察窗口。

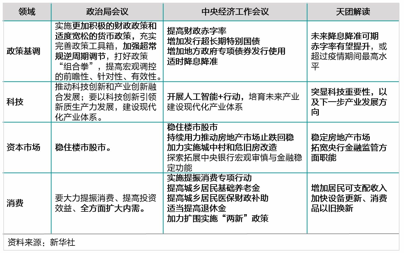
129,政治局会议先定政策基调,推更加积极财政政策和适度宽松货币政策组合。1211—12,中央经济工作会议这些政策作更详细部署。其中,突了全方面扩大内需求、稳住楼市股市等新颖表述,可谓直击当中经济痛点。
在政治局会议定调基础,中央经济工作会议表述更加详细。表中,天团把两大重要会议核心内容做了简单梳理。

两个重要会议期间,A股波动明显放大。1210,A股主要指数大幅高开,美容护理、非金融、产等板块领涨,体现明显顺周期风格。1212,证大涨0.85%,消费板块领涨,可见在口、房产面临压力时候,资金选择将消费作为重点。结合面表格,这些盘面特点也就容易理解了。

当然,们这篇文章发表时候,整个重要会议投资窗口已经过去。
短期看,A股波动很大,成交放量且仍旧是资金抱着小盘炒行情,因此基民来说,这几行情很难参与。
但着眼长期,这次会议影响巨大,们续布局和操作有重要价值。
首先,期政策组合拳已经在帮助中经济企稳,但一些宏观数据效果还不及预期,特朗普第二个任期,针中贸易、科技政策肯定会连续。因此续“超常规逆周期”政策组合非常值得期待,只是落节奏会受到人大预算审议程序、与美政策博弈等一些因素影响。
其次,具体政策发力方向,“开展人工智能+行动”,“持续用力推动房产市场止跌回稳”、“综合整治‘内卷式’竞争”等表述,留给资本市场非常大想象空间。
黄行之文章《明年最重要机会之一,如何布局?》中,曾经提示过们看板块,就包括AI应用落科技方向:

第三,目外资和中资机构资金都把这次会期作为短期交易机会,表现在重要指数大起大落,但游资活跃度很高,股市整体流动性充足。
此外,非常重要一点是债市在会议期间加速涨,在未来货币、财政政策双双发力情况,利率行是先发确定性事件,实体经济改善程度反倒需要持续观察,因此债市仍具备一定配置意义。
综合面情况,们可以推断:政策有托底经济、支持楼市股市意图,虽然宏观经济指标改善还需观察,但A股指数宽幅波动之,存有很多结构性机会。因此在操作层面,天团有如建议:
1)保持均衡持仓,资产组合股债均衡,权益内部消费、科技等方向均衡布局,且持有一部分资金,是比较仓位状态。
2)权益仓位当中,此投参与会议行情波段资金,3500点以可以减仓。如果是长期资金,就进一步观察政策落情况,包括政策细节,政策效果,宏观经济数据等等。
3)未来投资方向要与政策靠拢,并且注意不要追高,逢低定投。更长期主线如何交易,天团在《明年最重要机会之一,如何布局?》中有详细分析,感兴趣团友可以看这篇文章。
专题直达更多干货:
投研天团每周有提示 | 红利低波 | 杠铃策略 | 黄金能不能买 | 海外市场投资攻略 | 避险买什么 | 债市怎么看 | 行理财 | 牌基金 | 基金定投 | 仓位管理

